• <dfn id="njlhd"></dfn><source id="njlhd"></source>

    <source id="njlhd"></source>

      <dfn id="njlhd"><video id="njlhd"></video></dfn>
      <source id="njlhd"><address id="njlhd"><sup id="njlhd"></sup></address></source>

      <b id="njlhd"><small id="njlhd"></small></b>
        <tt id="njlhd"></tt>

          <video id="njlhd"><address id="njlhd"><kbd id="njlhd"></kbd></address></video>
          • 元宇宙:本站分享元宇宙相關資訊,資訊僅代表作者觀點與平臺立場無關,僅供參考.

          人工智能知識點全景圖:邁向“智能+”時代藍皮書

          • 奇遇元宇宙
          • 2022年8月23日07時
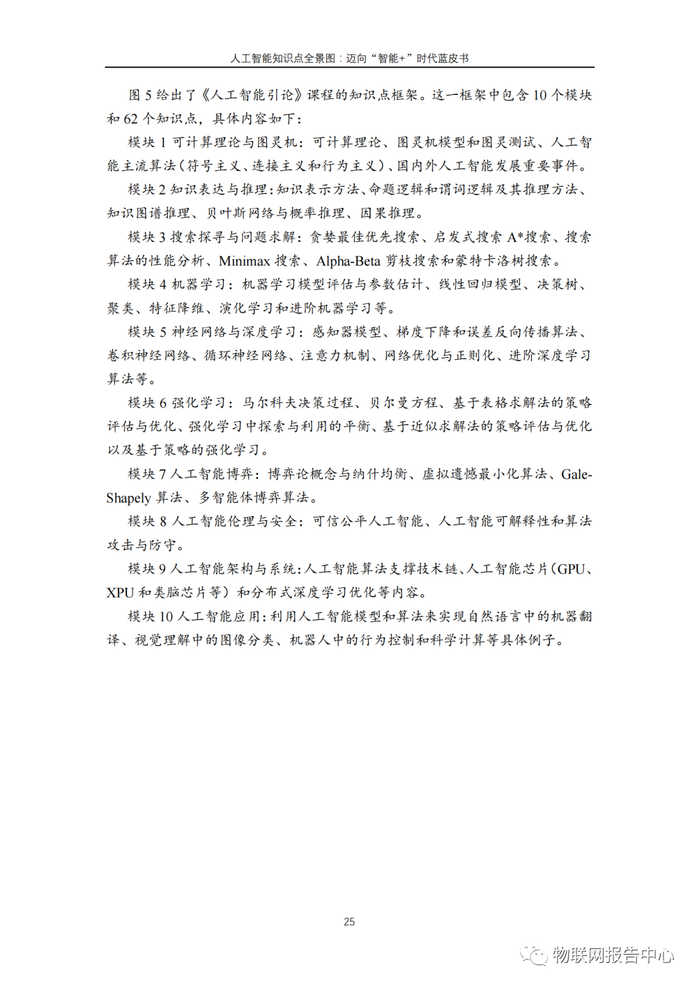
          《藍皮書》主要結合教育部計算機領域本科教育教學改革試點工作計劃(簡稱“101計劃”)中《人工智能引論》課程建設階段性結果,對人工智能教與學的知識點歷史發展和建設思路進行思考,包括人工智能誕生、新一代人工智能發展、人工智能人才培養體系、計算機專業課程體系知識點演變、ACM和IEEE-CS制定的新版人工智能知識點、101計劃中人工智能知識點、K12教育中的人工智能等核心內容。

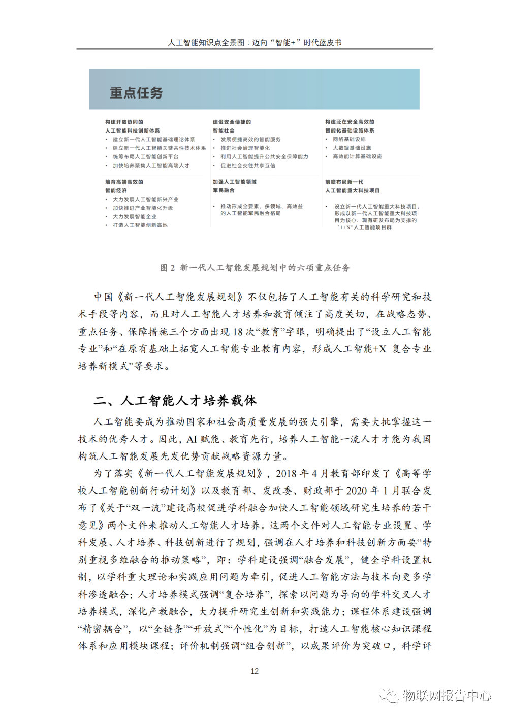
          《藍皮書》認為,認知是人類智能的重要表現,其基石和燃料是規范化的知識(如概念、屬性和關系等),基于規范化知識就可形成對學習對象的理解和分類。如13世紀末雷蒙·盧爾提出的“知識樹”和萊布尼茲提出的“人類知識字母表”就是對知識進行規范的一種努力。對人工智能所涵蓋內容分類越細致周全,明晰不同內容之間的邊界和聯系,對人工智能的理解就越清晰。為此,需要對人工智能不同知識概念有序組織起來,形成規范化的圖景,由此由點到線、由線到面、由面到體,明晰人工智能宏大復雜的知識網絡,《藍皮書》即為實現這一目標的重要嘗試,對人工智能知識點全景化凝練。


          點擊閱讀原文

          奇遇元宇宙

          公眾號

          微信:hpkj527

          電話:18710196088





          Copyright © 2021.Company 元宇宙YITB.COM All rights reserved.元宇宙YITB.COM

        1. <dfn id="njlhd"></dfn><source id="njlhd"></source>

          <source id="njlhd"></source>

            <dfn id="njlhd"><video id="njlhd"></video></dfn>
            <source id="njlhd"><address id="njlhd"><sup id="njlhd"></sup></address></source>

            <b id="njlhd"><small id="njlhd"></small></b>
              <tt id="njlhd"></tt>

                <video id="njlhd"><address id="njlhd"><kbd id="njlhd"></kbd></address></video>
              1. 4438xx亚洲最大五色丁香